最新!上海景区突发闭园公告!本周末,上海5条公交线路临时调整
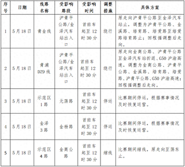
据青浦区新闻办介绍,“2025长三角国际铁人三项赛”将于5月17日至18日在青浦区大观园及周边区域举办,根据比赛线路走向及各路段交通管制安排,共有5条公交线路将采取临时调整措施。具体如下↓
2025长三角国际铁人三项赛
比赛期间公交线路临时调整明细表
备注:以上调整方案为计划方案,实际以现场民警指挥为准。
此外,据“绿色青浦”
上海大观园景区
发布闭园公告
景区于5月18日(星期日)
早上8点至下午1点闭园
切勿跑空
本文综合自:上海发布、绿色青浦等

还没有评论,来说两句吧...